当社について Celltrionについて お知らせ 当社の取り組み ビジネス 事業領域 研究開発 生産 流通 製品 製品一覧 製品インフォメーション キャリア 求める人材 応募方法 職務 お問い合わせ お問い合わせ Speak - Up Channel Choose All Languages Europe Asia Pacific North America Latin America close Denmark Finland (FI) Finland (SV) France Germany Hungary Ireland Italy Netherlands Norway (NO) Norway (SV) Spain Sweden Swiss Portugal Turkey United Kingdom Korea (HQ) Korea (EN) Japan Australia New Zealand Canada (EN) Canada (FR) USA Brazil Colombia Chile Peru Mexico
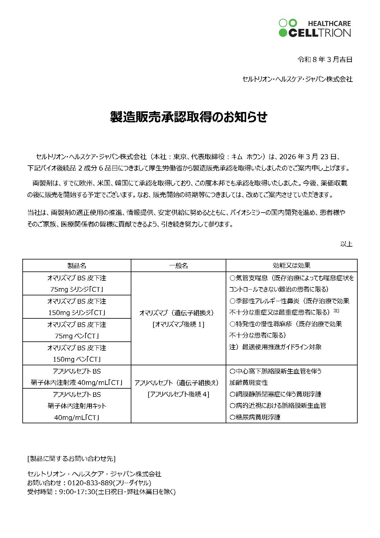
製造販売承認取得のお知らせ 2026.03.26 添付ファイルをダウンロード 【Web向け】2026年3月23日 製造販売承認取得のご案内_20260323fix.pdf インフリキシマブBS「NK」_注意事項等情報の改訂のお知らせ 製造販売承認取得のお知らせ List